气动调节阀不动作的原因分析
2024-07-10 08:52:36
万搏体育在线注册,万搏体育(中国)
气动调节阀不动作的原因分析
气动调节阀是以压缩空气为动力源的调节阀产品,与以电源为动力的电动调节阀共同组成了自控调节阀的两大类产品。由于气动调节阀以压缩空气为动力,因此具有安全、环保、取用方便等优点,从调节阀的产生至今经过几十年的发展,气动调节阀种类、功能也越来越完善、成熟。因此,气动调节阀目前仍然是工业自控系统中使用最多的调节阀产品之一。

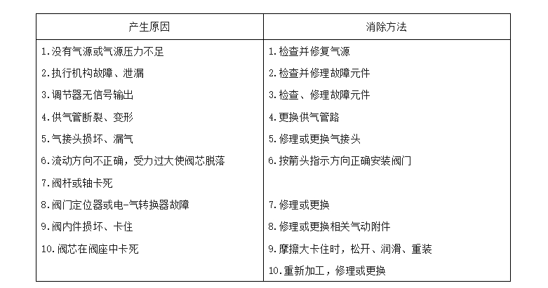
本文是在总结多年特种调节阀的研究、应用经验下,简单归纳了以下几点常见的关于气动调节阀不动作的原因及处理措施,供大家相互学习与探讨:

国内某化工厂的一台蒸气调节阀:约200℃左右的蒸气、压力等级PN16、口径DN250。已经正常使用了多年,阀门出现只能在小开度(约 0%~40%)范围内动作。工作人员首先采用外围设备的原因及排查,均未发现问题,最后拆开阀门后发现:阀杆某处有拉伤后产生的金属瘤,从而导致阀杆被卡死,无法正常的动作。经过加工修复阀杆后,调节阀动作转为正常,问题被圆满解决。
更多特殊疑难调节阀解决方案:
1.耐冲蚀阀:冶炼厂矿上专用耐磨调节阀,煤浆矿浆专用耐磨蚀、耐冲蚀黑水阀、排渣阀;
2.合成氨高压调节阀、尿素高压调节阀(P4阀)、三聚氰胺调节阀;
3.对各类型特殊疑难问题的进口阀门的维修和国产化。
4.低温、深冷介质超低温调节阀:介质温度≤-196℃;
5.超小流量调节阀:流量系数Kv≤0.001;
6.切断阀:硬密封泄漏率为10-7,切断压差≤PN;
7.紧急动作阀:0.2秒可调;
8.易结晶、易堵卡介质特殊工矿控制阀(钠介质阀)
9.耐腐蚀阀合金阀:904L、20号合金、哈氏合金等控制阀门。
10.微小压力自力式阀:控制压力0.0002MPa;
11.烟道(制酸)专用防卡死高温蝶阀口径可达DN3600;
12.高压小流量控制阀(P4阀):△P16~45Mpa,Kv≤0.08;
TAG:
气动调节阀